跳到主要內容區
您的瀏覽器不支援JavaScript功能,若網頁功能無法正常使用時,請開啟瀏覽器JavaScript狀態
國立恆春工商
漢堡鈕選單
回首頁
學校簡介
創校緣起
學生圖像
校內分機
地理位置
校務發展
行政單位
校長室
教務處
學務處
總務處
實習處
輔導室
圖書館
人事室
主計室
進修部
家長會
教學單位
電子科
資訊科
電機科
餐飲管理科
觀光事業科
資料處理科
普通科
綜合職能科
校務系統
智慧校園平台
圖書查詢
線上請購
雲端差勤
igt播客
場地預約
總務報修
校園雲端電子郵件
雲端公文
課表查詢系統
New Plus系統
行事曆
校務資料開放專區
115屏東區免試入學委員會
首頁
教職員訊息
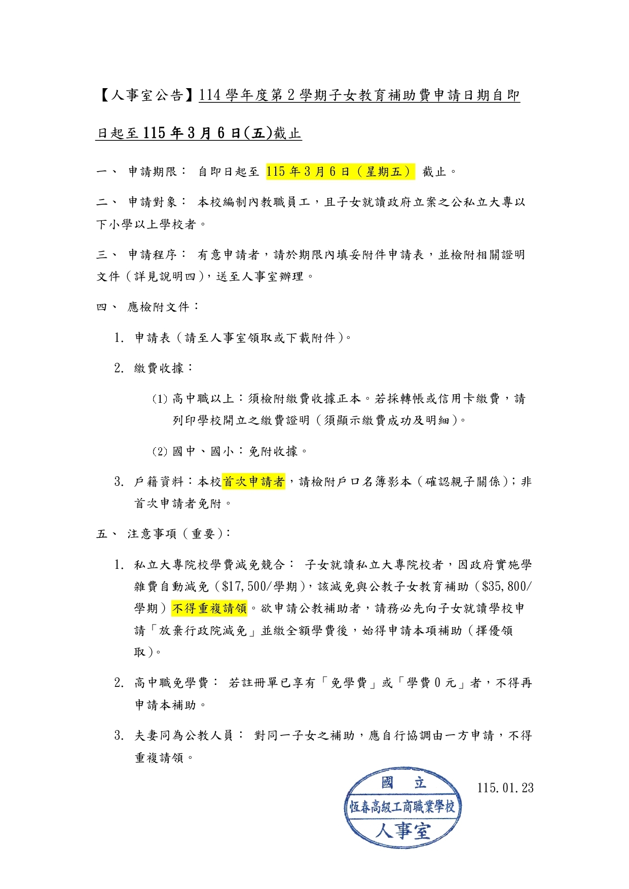
【人事室公告】114學年度第2學期子女教育補助費申請日期自即日起至115年3月6日(五)截止
字體大小調整
小
中
大
您的瀏覽器不支援JavaScript功能,若網頁功能無法正常使用時,請開啟瀏覽器JavaScript狀態
國立恆春工商-子女教育補助費申請表.odt
國立恆春工商-子女教育補助費申請表.pdf
瀏覽數:
友善列印
分享
登入成功
Close (Esc)
Share
Toggle fullscreen
Zoom in/out
Previous (arrow left)
Next (arrow right)